Instance Verification Kit (IVK)
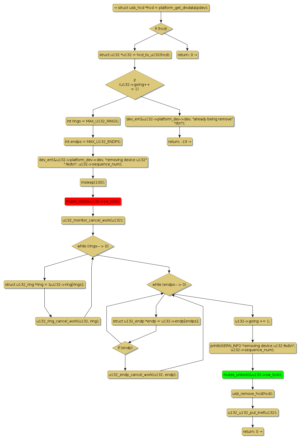
mutex lock @ [86588+27+/linux-3.19-rc1/drivers/usb/host/u132-hcd.c]
Instance Signature: sw_lock
|
The Matching Pair Graph:
|
|
Function Name
|
Control Flow Graph (CFG)
|
Events Flow Graph (EFG)
|
Source Correspondence
|
|
u132_remove
|
|
|
[86137+11+/linux-3.19-rc1/drivers/usb/host/u132-hcd.c]
|